2024-10-27 18:19
本文来源:书法杂谈 - - 书法落款格式大全
本文地址:https://ceshi.xinhandan.net/cms/show-26949.html
加入我们:微信:搜索公众号“新翰丹” 。新翰丹书法交流QQ群:620980212
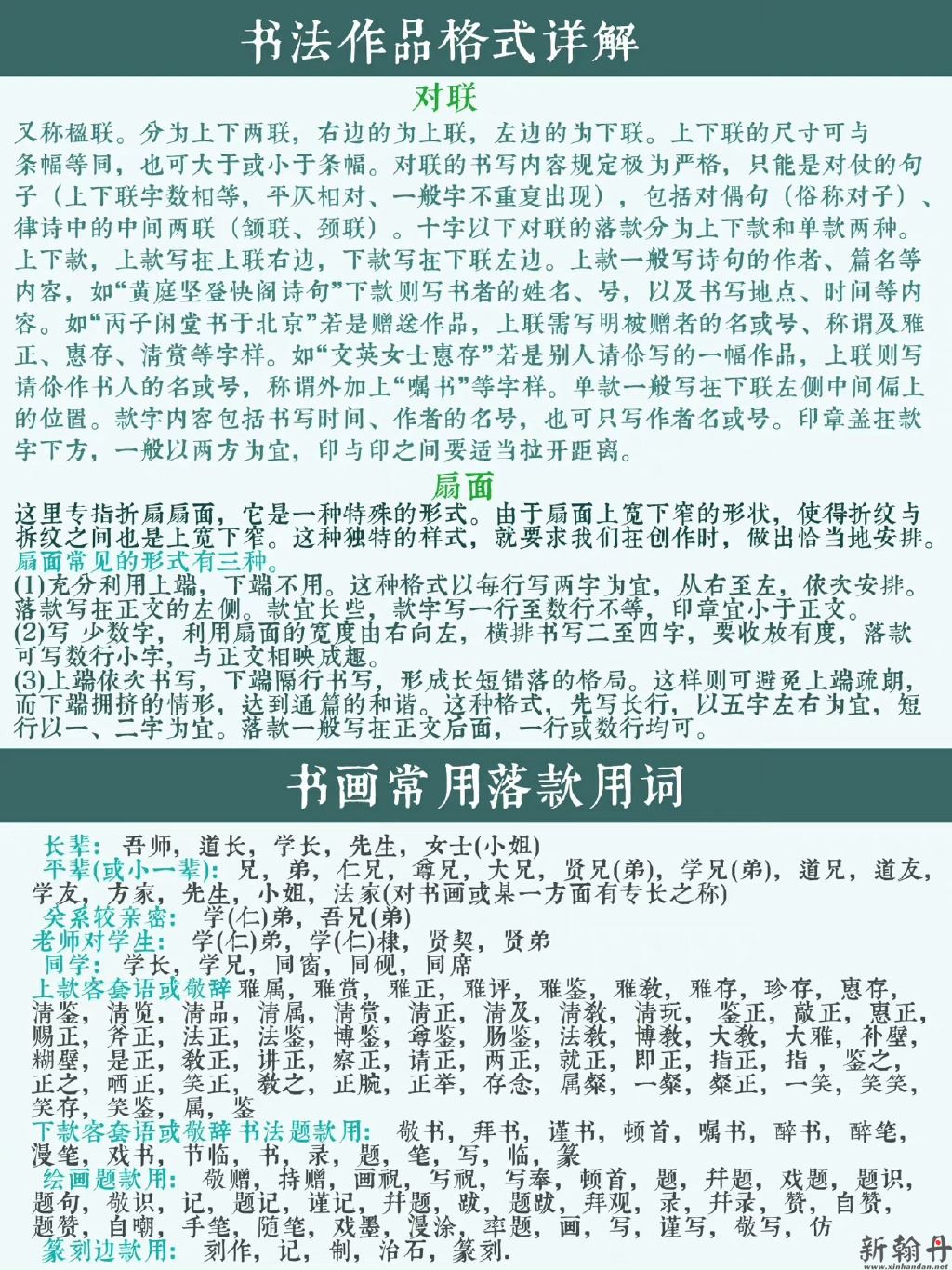
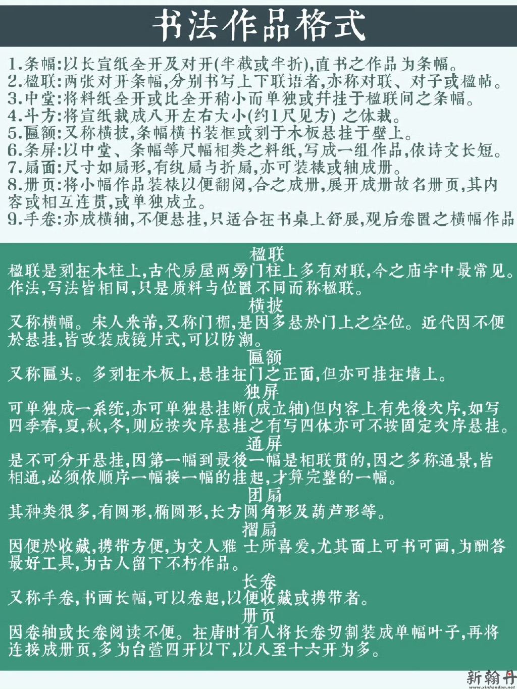
书法落款格式大全
2024-10-27 18:19
本文来源:书法杂谈 - - 书法落款格式大全
本文地址:https://ceshi.xinhandan.net/cms/show-26949.html
加入我们:微信:搜索公众号“新翰丹” 。新翰丹书法交流QQ群:620980212
2024.04.011184 人在看
2023.11.26651 人在看
2024.03.02643 人在看
2023.12.01834 人在看
2024.02.27605 人在看
2024.02.27797 人在看
2024.02.27720 人在看
2024.02.27591 人在看
2024.02.27695 人在看
2024.02.27555 人在看
2024.02.271017 人在看
2024.02.27749 人在看
最新动态
