中国书法学院2024年 推荐(接收)优秀应届本科毕业生免试攻读研究生工作实施细则 为做好我院推荐优秀应届本科毕业生免试攻读研究生工作,根据《西安工业大学推荐(接收)优秀应届本科毕业生免试攻读研究生实施办法(修订)》等文件有关精神,结合学院实际情况,制订本实施细则。
一、组织领导
学院成立研究生招生工作领导小组,负责制定推免生整体工作推进和实施。
主任:于唯德
委员:王若鸿赵利光白军芳吴媛
监督:宋俊杰
秘书:王小利
二、申请人须满足的基本条件:
(一)纳入国家普通本科招生计划录取的本校应届毕业生(不含专升本、第二学士学位学生)。
(二)拥护中国共产党的领导,具有高尚的爱国主义情操和集体主义精神,有坚定的社会主义信念,遵守法纪校规,品德优良,学风端正,积极进取,身心健康,社会责任感强。
(三)大学本科阶段1-6学期(五年制按1-8学期)加权平均分不低于本专业前30%(含30%,人数四舍五入向上取整)。无补考或重修记录(不含未取得学分的通识选修课)。原则上,本次推免生工作本科阶段成绩以2023年9月5日17:30教务网登记发布为准,截止该时间未在教务网登记发布的成绩不纳入本次推免生推荐工作本科阶段综合成绩计算范畴。
加权平均分=平均学分绩点(GPA)*10+50
(四)学术研究兴趣浓厚,有较强的创新意识、创新能力、实践能力和专业能力倾向,并获得本学院两名硕士生导师推荐。
(五)全国大学英语四级考试成绩≥425分。
三、有下列情况之一者,不能获得免试推荐资格:
(一)违犯法规校纪(含违犯校规校纪处分期满)、思想政治表现方面有不良记录。
(二)有学术不端行为。
(三)所修课程(不含未取得学分的通识选修课)有重修或补考记录。
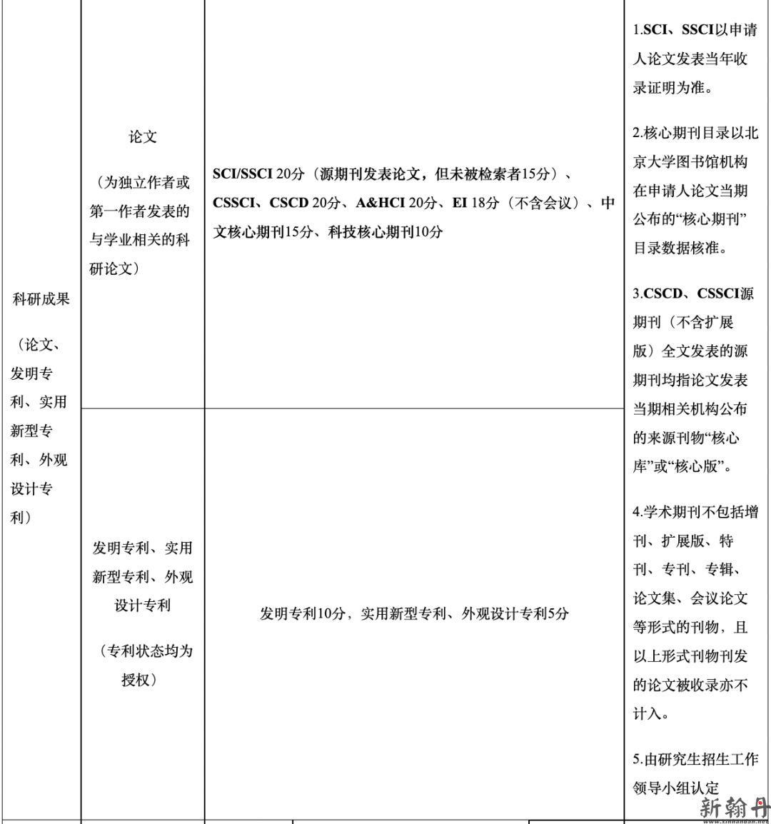
四、申请人具有参军入伍服兵役、参加志愿服务、国际组织实习、科研成果、竞赛获奖任意一类者,可获得加分。
加分项分为五类,参军入伍服兵役、参加志愿服务、国际组织实习、科研成果、竞赛获奖。科研成果类论文和专利可分别加分,但不得累计,只取最高分(论文加分不得高于20分,专利加分不得高于10分),其他类别存在多个加分情况时不得累计,只取最高分(竞赛获奖加分不得高于30分);加分项满分不得超过100分,加分项总分权重在综合测评成绩中不得低于10%,不得高于30%。
具体加分项如下:




五、专家组审核相关成果
申请人在科研成果或竞赛获奖类有加分情况,学院成立专家组,将对申请人的科研成果或竞赛获奖进行审核。未通过审核的,不得纳入综合测评成绩计算体系。
六、提交申请
符合推荐条件的学生,在2023年9月10日,将《西安工业大学推荐免试攻读研究生资格申请表》纸质版和电子版(邮至:676834403@qq.com),以及相应证明材料原件报送到未央校区教九楼407室书法学院辅导员办公室,过期不予受理。
(一)资格审查
资格审查由学院研究生招生工作领导小组指定专人负责,具体审查申请人提交的材料等内容。
(二)综合测评成绩计算办法
综合测评成绩=加权平均分*70%+加分项总分*30%
综合测评成绩由高到低排名确定各专业拟推荐学生名单及后补学生名单。
(三)公示
拟推荐学生名单,按要求进行公示,公示7日。未经学院公示的一律无效。对有异议的学生,学院要查明情况,及时公布处理结果。如无异议,拟推荐名单和相关材料报研究生院。
七、管理与监督
保证咨询、申请和申诉渠道的畅通。对推免生工作有异议,须实名以书面形式向学院研究生招生工作领导小组反映。
学院咨询监督电话:13943131055
监督邮箱:676834403@qq.com
八、本细则自公布之日起实施,由中国书法学院研究生招生工作领导小组负责解释。未尽事宜,参照上级单位文件和要求执行。
2024-10-27 10:37
本文来源:书法杂谈 - - 中国书法学院2024年推荐应届书法本科毕业生免试攻读研究生细则
本文地址:https://ceshi.xinhandan.net/cms/show-26933.html
加入我们:微信:搜索公众号“新翰丹” 。新翰丹书法交流QQ群:620980212




